首页 图片新闻 泰王国驻昆明总领事馆:从2021年10月1日起前往泰国

泰王国驻昆明总领事馆:从2021年10月1日起前往泰国

2022-11-07 13:19:17


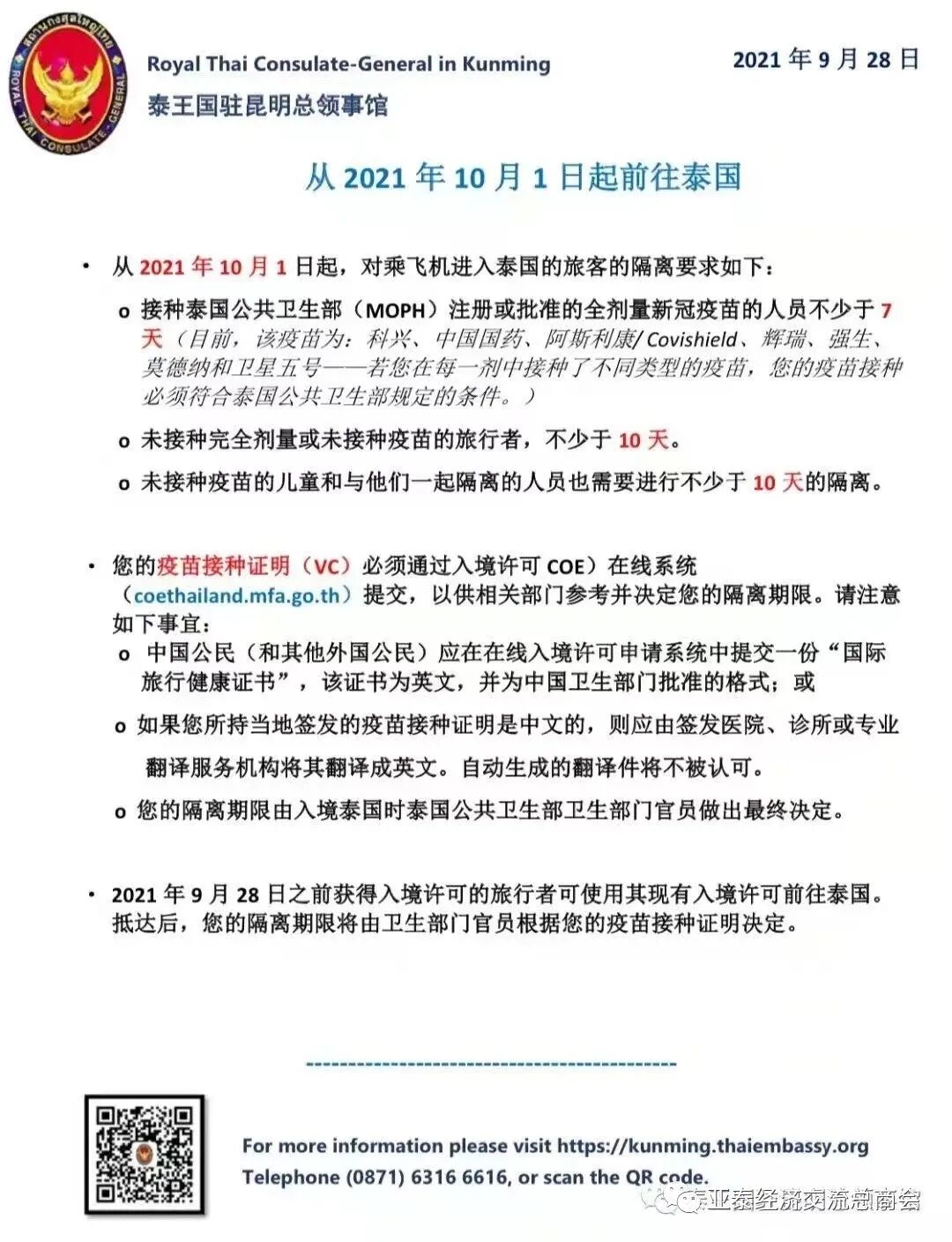
 从2021年10月1日起,对乘飞机进入泰国的旅客的隔离要求如下:

   接种泰国公共卫生部(MOPH)注册或批准的全剂量新冠疫苗的人员不少于7天(目前,该疫苗为:科兴、中国国药、阿斯利康/Covishield、辉瑞、强生、莫德纳和卫星五号--若您在每一剂中接种了不同类型的疫苗,您的疫苗接种必须符合泰国公共卫生部规定的条件。)

   未接种完全剂量或未接种疫苗的旅行者,不少于10天。

   未接种疫苗的儿童和与他们一起隔离的人员也需要进行不少于10天的隔离。

   您的疫苗接种证明(VC)必须通过入境许可COE)在线系统(coethailandmfa.go.th)提交,以供相关部门参考并决定您的隔离期限。     请注意如下事宜:

   中国公民(和其他外国公民)应在在线入境许可申请系统中提交一份“国际旅行健康证书”,该证书为英文,并为中国卫生部门批准的格式;或

   如果您所持当地签发的疫苗接种证明是中文的,则应由签发医院、诊所或专业

   翻译服务机构将其翻译成英文。自动生成的翻译件将不被认可。

   您的隔离期限由入境泰国时泰国公共卫生部卫生部门官员做出最终决定。

   2021年9月28日之前获得入境许可的旅行者可使用其现有入境许可前往泰国。抵达后,您的隔离期限将由卫生部门官员根据您的疫苗接种证明决定。

For more information please visit https://kunmingthaiembassy.org Telephone(0871)63166616.orscan the QR code.

消息来源:泰王国驻昆明总领事馆


图片